Class-B Feedforward Amplifier

My original feedforward output stage was first published in Electronics World in April 1998. That version was only to demonstrate that the feedforward method works, and used 1 ohm degeneration resistors in the output stage. Quiescent current (Iq) stability is reduced by the effect of the four local feedback resistors, shown as 22R above, which reduce the stabilising effect from the degeneration resistors by about a factor of four. Fortunately in this design Iq is not critical, so a small drift upwards observed was no problem. Reducing the 1 ohm resistors will improve peak output into low impedance loads, but worsen Iq stability, so using resistor values 0R22 as above we need to pay more attention to the whole problem of Iq temperature compensation.
I have been told often enough that class-B is the wrong classification, but there appears to be widespread disagreement about the definition of class-B anyway, so why not add more confusion. My personal preference is to call a circuit class-B if it is adjusted for minimum crossover distortion, as opposed to class-AB with much higher quiescent current so that operation remains in class-A for small signals, given that the vast majority of audio power amplifiers use one of these two approaches. Some insist that both should be called class-AB, the minimum distortion adjustment being sometimes referred to as the 'Oliver' bias based on its appearance in a paper by Barney Oliver published in 1971. The necessary condition to minimise crossover distortion was of course known before 1971, (see footnote), but that was perhaps the most detailed analysis published up to then. Unfortunately, without accurate figures for rbb' hfe and ree', then even for a simple emitter-follower we can only work out an approximation. It is easy enough to determine the optimum bias by adjusting it while observing the distortion, but even then the optimum current is a function of temperature, which can vary over a wide range in normal use. Mutual conductance gm is proportional to collector current Ic and inversely proportional to absolute temperature T. We need Ic to change in proportion to junction temperature T to keep gm fixed at the crossover point, but we only have access to the heatsink or case temperature. My feedforward circuit avoids these sort of problems, giving low crossover distortion for any quiescent current from 15mA upwards.
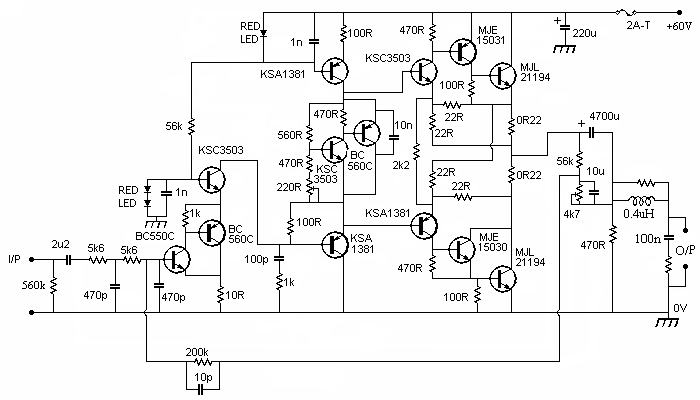
In this version the input and driver stages from the MJR7 mosfet amplifier are used, with the input stage emitter resistor increased to 10R to reduce loop gain. A new refinement is the 2k2 resistor between Tr7 and Tr8 emitters. This is to null any distorted signal fed to the output from Tr7 emitter via one of the 22R resistors.
Quiescent Current Temperature Compensation
Using output stage resistor values 0R22 as above will improve peak current into low impedance loads compared to the original version with 1R, but worsens quiescent current (Iq) stability. The current stability is about 4 times worse than a conventional output stage with the same 0R22 resistors. Most conventional designs appear to use 0R22 and more rarely 0R1, but here we are facing an even lower effective value. This is not necessarily a disaster because the output triples used in my amplifier have input transistors with relatively low dissipation, so we already have an advantage over the more widely used two transistor emitter followers or complementary feedback pairs where higher dissipation can cause greater temperature changes, but on the negative side the thermal time constants are shorter and so variations may happen faster. Using a small heatsink for Tr7 and Tr8 could help to both reduce and slow down temperature variations.
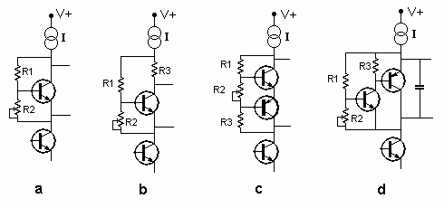
The next diagram shows a few variations on the 'Vbe multiplier' widely used for temperature compensation. The first, a, is the most common one, shown as Tr5 in my amplifier circuit.

Tr5 must be in thermal contact with one, or preferably both, output stage input transistors Tr7 and Tr8 so that their temperature changes are as close as possible and the effects of the nominally -2mV per deg.C variations in base-emitter voltages cancel to prevent excessive changes in quiescent current as temperature changes.
The second common variation, b, has one added resistor to reduce the effect of the input current, I, on the bias voltage. In variation a the input and output are taken from the same point, but in b they are different and so reducing the effect of input current does not necessarily reduce the effect of output current.
Variation c is sometimes used to sense the temperatures of two different output stage transistors.
An alternative approach is to use a two transistor variation such as d where the local feedback reduces both input and output impedances. To keep the impedance low at high frequencies and also reduce the risk of instability, a capacitor, e.g. 100n, can be added across the bias generator as shown.
Update:
I should have specified which transistor is intended as the temperature detector. It's the npn in my diagram, but I suggest ideally both transistors should be in contact with the heatsink, if not then we have no certainty what temperature the second transistor (the pnp) operates at, just variable somewhere between room temp and heatsink temp, so no way to accurately include its effect in a calculation. There should only be a very small temp difference between the npn and the output power transistors, but if there is a much greater temp difference between npn and pnp then although the effect will still be small, if we want maximum precision it needs to be avoided.There are two remaining problems, first how to keep the temperature differences between the output transistors and the sensor transistor as low as possible for accurate tracking, and a useful source of information can be found on DiyAudio, Vbe Thermal Coupling Issue .
The same problem was treated by Douglas Self in his articles "Thermal dynamics in audio power" in Electronics World, Part 1, May 1996, p410-415 and Part 2, June 1996, p481-486.
These references appear to give conflicting advice concerning the best place to attach a temperature sensor to a power transistor. One says the heatsink close to the transistor base is best, another says the top of the transistor case. Both mention measurements being made, so who is right? One possible problem is that it depends on how the measurement is made, if we use a low heat capacity probe we may get one result, but if we use a higher capacity device, for example bolting on a TO-126 sensor transistor, then the low thermal capacity of the plastic case and high thermal resistance from case to junction will have a greater effect. For my own application with output triples there may be no need for a heatsink for the TO-126 transistors, and maybe the best idea is to clamp the two output stage transistors either side of the sensor transistor. Anyway, the references may not be as helpful as I originally thought.The second remaining problem is how to match the temperature coefficients of the Vbe multiplier transistor and the output stage transistors. A figure of -2mV per deg.C is often mentioned, but this is not always accurate. I mentioned this at the end of my article on the temperature compensation of load-line overload protection circuits, where I wrote:
"The calculation ... assumed a 2mV per deg.C fall in Vbe, but looking at a few old Motorola data sheets for a more accurate value I found that for any given transistor the value is a function of collector current. For example the BC546 is specified as 2mV/deg.C at Ic=5mA, 2.2mV/deg.C at Ic=1mA and 1.8mV/deg.C at Ic=20mA. To add further complication the value is different for other transistor types. The currents at which Vbe falls by 2mV per deg.C are 10mA for a BC486, 20mA for a BC485, and 40mA for a MPSA05."
I found an article by Bob Pease which goes into more detail, and gives slightly different figures to my findings from the data sheets: What's All This VBE Stuff, Anyhow? by Bob Pease.Before concluding that we could adjust the tempco of the bias voltage by adjusting the collector current of the transistor providing the reference voltage we need to consider the changes in Vbe resulting from changing its operating current, and if Vbe changes then the multiplying factor of the Vbe multiplier must be changed to keep the bias voltage unchanged, and the tempco is amplified by the same factor and so will also change. So do the two effects add or cancel?
If we accept the Bob Pease figures rather than the Motorola data sheet, then the tempco increases by 10% for a factor of 10 reduction in Ic. The same article shows the change in Vbe as 60mV for the same change in current, and assuming Vbe starts at 600mV this is also a 10% change. If the two changes were in the opposite direction they could cancel, but fortunately they are not and they add, so it should be possible to control the tempco of version d by changing R3 to set Ic and then readjusting R2.There are other ways to change the tempco, for example adding a small resistor in series with the sensor transistor emitter will reduce it, but that will also increases the effect of current variations. I usually choose R1 and R2 to be high enough so that less than a tenth of the total current I goes through the resistors. If we increase these resistors further the current gain of the sensor transistor will have a greater effect. The temperature coefficient of the gain is something like 0.5% per deg.C, giving maybe 2 times greater effect than the Vbe tempco, and adds to that giving an increased total effect. The current gain can have a wide range of values, so the effect is not likely to be accurately repeatable unless the transistors are selected for gain, so this is not ideal.
There is another point which was covered in one of the references, which is the choice of output stage transistors. In my own circuit there would be some advantage in using high voltage low current gain devices for Tr7 and Tr8 to ensure low variations in Vbe as the collector-emitter voltages vary. With reactive loads the low current crossover region is not confined to low output voltages, so variation in Iq at higher output voltages is of some importance.
Here is the version I may try building, with the cfp bias generator. Some experiment is needed to determine final component values.

Footnote:
I wrote: 'of course the conditions for minimum distortion were known before 1971'. I thought I should probably support that with a reference and started searching, but to my surprise found almost nothing. Eventually I found one example from 1969, a 'Letter to the Editor' from Peter Baxandall, Wireless World, Sept 1969, page 416, where he writes about an output stage with 0R5 emitter resistors: "When the output transistor current has risen to about 50mA, the reciprocal of its mutual conductance is about 0.5 ohm and the slope of the pair then reaches about half its final value of 2 A/V. Two pairs of this type (requiring complementary power transistors) would thus have an optimum quiescent current, for minimum crossover distortion, of about 50mA in each power transistor." The same 0.5 ohm resistors and quiescent current 50mA were used in a design from 1961,'Transistor Audio Amplifier' by R.C.Bowes, Wireless World July 1961 Page 342 where the author thanks P.J.Baxandall 'for many helpful discussions'. That design used OC22 germanium power transistors driven from a transformer. The formula gm=Ic/Vt gives the same result for silicon or germanium, so the conditions for minimum crossover distortion are the same, at least for idealised devices with no additional internal base or emitter resistance.The condition for minimum crossover distortion can conveniently be specified as the voltage measured across one of the emitter resistors. For 50mA through 0R5 we would measure 25mV, that being the value of Vt (actually Vt = kT/q = 25.26mV at 20deg.C). The power transistors are unlikely to be operating at 20 deg.C so in practice slightly higher current may be better. The optimum voltage across the resistor will be around 25mV for any choice of resistor value, so for example with 0R2 we would need 125mA bias current, but for low value resistors there will be a more significant effect from internal resistances rbb' and ree' of the transistors which will reduce the optimum current.
The optimum current, as I mentioned, is a function of temperature, but also may be a significant function of test frequency and amplitude, and may differ for reactive loads where the crossover point may occur at different output voltages. Adjusting the bias while observing the distortion we should perhaps try a range of test signals and loads to find the best compromise.
I showed the extracted distortion for one of my earlier mosfet amplifiers on the MJR7 test results page, and there are clear signs of crossover spikes, but only with a 7.5kHz test signal, and I remarked that the only audio frequency component in the distortion was the 15kHz second harmonic at 0.0005%, which was unlikely to be either audible or objectionable. Just because crossover effects can be seen on a distortion residual doesn't mean it will necessarily be audible or worth worrying about.Reference:
The Barney Oliver paper mentioned above is:
'Distortion in Complementary-Pair Class-B Amplifiers' by B.M.Oliver,
Hewlett-Packard Journal, Feb.1971, Vol.22, No.6.
I never read it, it looks too much like hard work, the conclusion reached is that the voltage across each emitter resistor should be 'between 13mV and 26mV'. I prefer the earlier and simpler Baxandall explanation, but in practice would always make the final adjustment while observing the distortion with various signal levels. Everything is far simpler with lateral mosfet amplifiers, then the quiescent current is typically chosen as 100mA for thermal stability and high feedback loop gain relied on to keep distortion down.