Site hosted by Angelfire.com: Build your free website today!

Class-B Output Stage With Feedforward.


The details and circuit diagram of the design are presented here. The idea is very simple, but appears not to have been discovered previously. It was published in Electronics World, April 1998, with the title "Class-B in a New Class". Unfortunately I failed to spot an error in their published circuit, which had the inputs of the OPA604 op-amp reversed. That has been corrected here.

I first thought of this idea around 1978 after seeing the Quad 405 current-dumping circuit. I thought that instead of using the driver stage as the error amplifier in a feedforward circuit why not use one of the output stage sub-amplifiers instead. Initial versions had serious stability problems, so I lost interest until 1997 when I tried the version shown here. Stability is still not as good as I would like, and my later MJR6 and MJR7 designs using mosfets and conventional negative feedback have both low distortion and more easily predictable stability. The feedforward circuit however has the feature that provided the output sub-amplifiers are perfectly linear the whole output stage can in principle also be perfectly linear, even though one sub-amplifier switches off at some output current level.

Making those sub-amplifiers almost perfectly linear however involves high levels of local feedback, and this is to some extent wasted because it is only linearising each sub-amplifier, not the whole output stage or any of the earlier stages in the amplifier, so we need low distortion input and driver stages, and accurate adjustment to null the output stage distortion. This is where the MJR7 has its greatest advantage, with extreme levels of global feedback linearising the whole amplifier. Only modest levels of global feedback were found to be possible when using the feedforward output stage, and even then stability was less than perfect.

My circuit has sometimes been listed as an example of 'non-switching' output stages, but this is really missing the point. Half the output stage does switch off at the same level as in a conventional class-AB stage with the same quiescent current. The other side can in principle remain conducting at all signal levels, but in practical examples does eventually switch off at high signal amplitudes. The point is that in the normal crossover region the effect of one half switching is nulled at the output by feedforward error correction through the other half. The only unavoidable source of distortion therefore has no effect at the output.

I had seen a previous design in which one half remained in class-A, so that part of the idea was not something new. I have just found that circuit from 1968, and it is the Plessey SL403 IC, which was also sold as the Sinclair IC-10. The circuit can be found at the Paul Kemble site. It can be seen that there is only a single input to the output stage at TR13 base, and that transistor remains in class-A. When its current falls below a certain level it starts to drive the top half of the output stage, and current flows through TR12. There have been a few variations on this principle over the years, but in its class-B form it is usually not very linear.

In theory the op-amps used in the first examples need to have infinite open-loop gain otherwise there will not be accurate inversion of the error voltage as required for cancellation. In a practical circuit the op-amp feedback resistors (shown as 1k) may have 1% tolerance and variations within this range can have a greater effect on accurate cancellation than the finite op-amp gain. All is not lost however, the unity gain can be achieved even with inaccurate resistors and finite gain, all we need is to add a small preset pot to the feedback resistors to adjust for accurate inversion. The falling high frequency gain of the op-amps may be a more difficult problem, and we could also add a trimmer capacitor to at least partly compensate for this, but in a discrete transistor output stage this may prove to be unnecessary, and the improvement compared to a standard class-B circuit may still be worthwhile without any sort of adjustment, as demonstrated in an example on this page.


The problem with class-B amplifier design is that we start with an output stage in two halves, each with a non-linear response, which we then combine to try to give a linear response, i.e. so that a graph of output voltage vs. input voltage is a straight line.

To achieve a linear response what we need are two non-linear responses which add up to give a straight line. A simple solution to this problem is to start with a single half of the output stage with a conventional non-linear response, and then subtract this response from a straight line to give the response needed for the other half of the output stage.

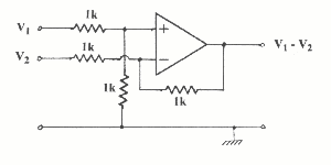
To achieve this we can start with the well known circuit shown next:

Fig. 1

This circuit gives an output across its load equal to the difference between its inputs. This arrangement, with the addition of a power transistor, is then used as the top half of the class-B circuit shown next:

Fig. 2

The top half of the output stage subtracts the output of the other half, V3, from the input voltage V1, which gives a voltage V2 - V0 equal to V1 - V3 across its output resistor. What we are in effect doing here is to subtract the non-linear output, V3 of the bottom half from the undistorted input signal, V1 to obtain the required response for the top half such that when we add the outputs of the two halves through the 1ohm output resistors the sum is the required straight line response. Both halves are biased onto the linear parts of their characteristics in the quiescent state by VBIAS, and so on negative half-cycles if the bottom half provides the entire output required with no error, then the top half will not have any change in its output and will remain operating at constant current and not be cut off as in a conventional class-B circuit. On positive half-cycles the bottom half will eventually cut off, and then the top half provides the whole output current.

This circuit is an application of 'feedforward error correction'. The top half corrects the error from the bottom half, and remains linear at all times. The bottom half is required only to provide sufficient negative output current to prevent the top half from cutting off in an attempt to correct the error. The output is actually independant of V3 because the top half inverts this distorted signal and adds it to the original via the 1ohm resistors to give cancellation. The only non-linearity in the circuit therefore has no effect on the output across the load. In reality of course there will not be exact cancellation, but the result is far better than conventional class-B circuits.


The resistors at the input of the top op-amp are rather inconvenient if we want to use a discrete transistor output stage. Such a stage may have a relatively low and non-linear input impedance and the voltage drop across these resistors could then cause significant errors. Fortunately there is a better arrangement which avoids this problem, shown next:

Fig. 3

Again, for clarity, the circuit is shown with op-amps. As before the top half inverts the output of the bottom half and adds this to the original to give cancellation of the non-linearity. The operation of this circuit was confirmed by building a practical example, which was used to obtain the distortion traces further down this page. If instead we make the top half identical to the bottom half we obtain a more or less conventional class-B circuit, and this is what was done to obtain the distortion traces for an 'unmodified' class-B circuit. The full circuit is shown later.

Fig. 4

This diagram shows how the currents vary in the two halves of the output stage with a sine-wave input signal. The peak output current is IP and quiescent current IQ.


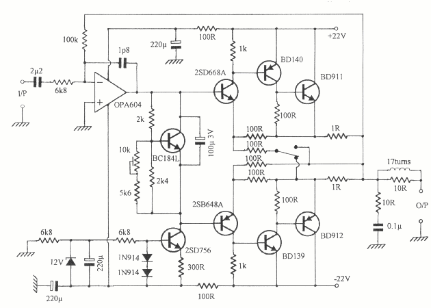
A First Practical Example.


Next is the circuit diagram of the practical circuit used for initial distortion testing. It is a simple low power version, with a maximum average sine wave power output under 20watts. For simplicity an op-amp input stage is used. The circuit was not intended as a final design, it is just to demonstrate the effectiveness of the feedforward method for the reduction of crossover distortion.

Fig. 5


A switch is included which in one position, as shown in the diagram, gives the improved circuit, while in the other position the amplifier becomes a fairly standard class-B circuit. A direct comparison is then possible. Initial tests at 1kHz were unhelpful because there is sufficient negative feedback to reduce the distortion below the noise level of the test equipment used for any quiescent current above 10mA, so the measurements were repeated at 20kHz to give the distortion traces shown next. An 8ohm load was used, and a 100mV 20kHz sine wave input test signal. The 20kHz sine-wave harmonic distortion is of course not going to be audible, but with a complex music signal components around 20kHz could produce intermodulation products further down the frequency range which could then be audible, so high frequency linearity is still important.

The distortion measuring equipment used a signal nulling technique in which the input signal is added to an attenuated version of the inverted output signal to give nulling of the undistorted signal, leaving the distortion alone visible. This avoids the need for a very low distortion test signal, and also avoids any phase distortion of the distortion waveform observed. I have previously used the same method to measure distortion components more than 140dB below the signal level when used with a narrow bandwidth wave analyser.This method requires very precise adjustment of gain and phase to give adequate nulling, but the results are usually worth the effort.


Distortion Measurements.


  Standard class-B circuit.

This is the distortion at 20kHz of a standard class-B amplifier with output stage quiescent current set to 6mA. Large crossover spikes can be seen.

This is the distortion at the optimum quiescent current setting of 10mA. Crossover spikes can still be seen. Even a small variation in the current gave a rapid increase in distortion. Thermal effects make it difficult to keep the current accurately at this optimum value.

Above the optimum quiescent current the distortion increases again. This is the distortion at 60mA. Increasing the current further would eventually eliminate the distortion and the amplifier would then be operating in class-A at this signal level.

     Modified circuit.

The modified circuit with feedforward error correction gave this remarkable result for any quiescent current over 15mA (a maximum of 120mA was used in the tests). The 'distortion' was not visibly different with the 20kHz test signal switched off, and is primarily the noise of the amplifier and test equipment.

The distortion observed for the improved circuit was no better than the standard circuit at low quiescent current, e.g. 6mA, but as the current is increased distortion falls to a minimum at 10mA for the standard circuit, and then rises sharply again above this current. The modified circuit also falls to a low level at 10mA, but the big difference is that increasing the current further reduces the distortion further, so that it rapidly fell below the noise level, and remained low for any higher current. Precise setting of current is no longer needed. The standard circuit was difficult to adjust for a precise minimum distortion, and soon drifted away from the optimum setting as the amplifier warmed up in operation. The modified circuit actually has a poorer quiescent current stability, and if set to 80mA when cold, it drifted up to 100mA after a few minutes, even with thermal compensation included in the usual way with the BC184L transistor glued to the 2SB648A. A moderate drift upwards is no problem in this case, because the distortion remains low. For lower impedance loads the 1R resistors in the output stage could be reduced to 1/2 ohms or less to avoid excessive reduction in maximum output voltage. The quiescent current stability will be worse then, needing more careful compensation, but again extreme accuracy is not essential.

The resistors used were all 1% tolerance metal film. It may be difficult to obtain 1 ohm or 1/2 ohm resistors of 1% tolerance, and these resistors also need to be rated at 2 watts or more. Those used in the prototype were actually parallel combinations of four 3R9 0.6watt 1% metal film. The exact values of the two output resistors are not important, only their equality. The component values shown are actually not theoretically correct for accurate nulling of distortion because the lower 1 ohm resistor is in parallel with two 100 ohm resistors in series, and so more current is fed to the output via these resistors. A 200 ohm resistor connected in parallel with the upper 1 ohm resistor would correct for this, but the error is less than the tolerance of the components, so fairly unimportant. The inductor in the output circuit is to reduce the effect of capacitive loads on loop stability. I used 17 turns, 8mm diameter and 15mm length. A more detailed investigation is needed to optimise the output network and hopefuly improve the stability margin.

The Burr-Brown OPA604 was chosen for its low distortion of 0.0003% at 1kHz, low open-loop output impedance of 25R, maximum voltage rating of +/- 24V, and a 20MHz gain-bandwidth. In this circuit output current is only taken in one direction, so the class-B output stage of the op-amp is of little importance.


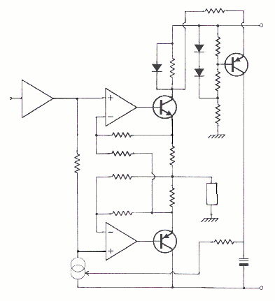
Quiescent Current Stabilisation.


There is a simple way to avoid the need for any adjustment or compensation of quiescent current. Looking again at Fig. 4 it can be seen that the minimum current through the top half of the circuit is simply the value of the quiescent current. This minimum can be detected and used to control the biasing of the output stage. An example of this sort of circuit is shown next.

Fig. 6

A diode in series with the top power transistor limits the voltage drop in the detection circuit, but at low currents the parallel resistor determines the voltage, and this is detected and compared to a reference voltage obtained from a diode chain. A medium power pnp transistor feeds a current into a large capacitor when the quiescent current falls below the required level, and the smoothed voltage across this capacitor controls a current source which determines the bias voltage of the output stage. Using this sort of circuit it should be possible to reduce the output resistors to improve maximum power output into low impedance loads.

There is one, possibly fatal, flaw in this stabilisation circuit, which is that at negative clipping the current through the top half could drop to zero, and then with no bias current detected the control circuit will try to increase it, and this could cause problems. I worked out a way to deactivate the control near clipping with a few additional components, but in practice I don't believe the added complexity of bias control to be necessary. The relatively poor quiescent current stability compared to a standard output stage with the same value resistors is not a serious problem because an exact value of IQ is not now needed.


Only one prototype has been built, and the stabilisation circuit in Fig. 6 has not been tried at all, so I can give no assurance that even using the same type of components the same performance will be achieved. The only problem I would expect to encounter with different components is the stability margin of the feedback loop. Some experimentation with the value of the 1p8 compensation capacitor may be necessary. The power transistors used were just whatever I had available at the time I built the prototype, so they are unlikely to be the best possible choice. If other types are tried the voltage, current and power ratings do of course need to be adequate. The output 'triples' involve a feedback loop round three transistors, and this is potentially unstable. Without detailed analysis my guess is that stability is more certain if the first two transistors of the triple are fairly fast (Ft 100 to 200MHz) and the power output device relatively slow, e.g. 5MHz or less, so that this gives a dominant phase lag. The excellent results obtained with what was just a first attempt, put together in a hurry, suggests that component types are not highly critical. As always, good layout is important, avoiding large current loops, particularly in the output stage, using single point earthing, and so on.

There is one problem with this particular circuit, which is that the voltage drop across the 100 ohm feedback resistors in the output triples will become significant at higher power levels, and may become sufficient to cut off the upper half during negative output currents. This depends on transistor current gains, load impedance etc, and could be reduced by reducing the feedback resistors. There are alternative circuits which reduce this problem but all those I tried have problems of their own, and I still like this first version.


HOME.