Site hosted by Angelfire.com: Build your free website today!

na index zpátky na index

Základní TENS

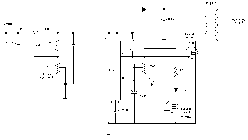
schema Schéma zapojení

Přiložené schéma jedné z prvních variant přístroje TENS je převzato s laskavým svolením autora, kterým je Master Luke (mailto: masterluke46@hotmail.com) . Luke je Američan, čemuž odpovídá i americký způsob kreslení součástek. Odpory jsou kresleny klikatou čárou, elektrolytické kondenzátory mají kladný pól do obloučku a použita je jediná tloušťka čáry.

UPOZORNĚNÍ
Do stavby přístroje by se měly pouštět pouze osoby s jistou netrivální zkušeností se stavbou elektronických zařízení. Autor (Luke) ani zpracovatel (milkov) nenesou odpovědnost za případné škody, vzniklé použitím přístroje. Jakékoliv komerční použití přístroje či jeho využívání státními orgány není povoleno.

Princip činnosti.
Jde o relativně jednoduchý měnič stejnosměrného napětí 9V na střídavé napětí proměnné frekvence a amplitudy. Jako regulátor výstupního napětí je výhodně využit integrovaný stabilizátor LM 317, jehož oporné napětí je nastavováno děličem, složeným z pevného odporu 240 ohmů a potenciometru 5 kiloohmů. Tento potenciometr je při konstrukci výhodné zaměnit odporovým děličem s pevnými odpory a vícepolohovým přepínačem, jak bude popsáno dále. Generátor s proměnnou frekvencí je postaven kolem časovače 555 v katalogovém zapojení, frekvence je nastavována potenciometrem 20 kOhm. Signálem je přes tranzistor TN0520 buzeno primární vinutí výstupního transformátoru. Druhý tranzistor slouží ke spínání indikační LED diody a při omezených finančních zdrojích jej lze bez obav vypustit spolu s diodou.

Konstrukce.
Součástky pořídíte za částku, menší než 300,- Kč třeba v KTE . Použitý transformátor může v našich podmínkách představovat jistý problém - v původní konstrukci jde o malé dvanáctivoltové trafo, určené pro americkou síť. Celkem vhodný (i rozměrově) je zastříknutý transformátor 220/24 V, používaný v průmyslových stavebnicích k napájení indikačních kontrolek. Odpory vyhoví miniaturní, elektrolyty nastojato. Chlazení tranzistorů není nutné. Časovač lze použít v libovolném provedení, které vyhovuje vašim zkušenostem s pájením. Stabilizátor lze pro klid svědomí umístit na malý chladič, ale je _VELMI_ nepravděpodobné, že vás subjekt nepřeruší seanci ještě před přehřátím stabilizátoru. Pokud snad ano, prosím o zapůjčení subjektu k dalším pokusům :-) Pro připojení elektrod lze osadit zdířky nebo profesionálněji vypadající konektor s rozlišením polarity. Zdířky ovšem umožňují lepší použití stávající kabeláže.

Celá konstrukce podle schématu v sobě skrývá jistý drobný nedostatek - regulace oporného napětí je prováděna potenciometrem, který po čase intenzivního používání začíná "chrastit". tato mžiková ztráta kontaktu vede ke skoků oporného napětí, které se projeví i na elektrodách. Výhodnější je proto nahradit potenciometr přepínačem s pevně přednastavenými dělícími poměry. Podle plánovaného rozměru zařízení lze použít buď otočný přepínač, nebo tlačítkovou řadu se vzájemným vybavováním (pro stacionární přístroj).

Napájení.
Pro tento TENS je možno použít suché články do 9V. Budete-li experimentovat s transformátory s jiným převodovým poměrem, lze _VELMI_ opatrně použít i jiné zdroje (např. autobaterii), _NIKDY_ však ne zdroj, napájený ze sítě.

Elektrody.
Zařízení tohoto druhu se konstruují většinou jako kapesní či přenosná - tomu by měly odpovídat i elektrody. V triviálním případě postačí dvojice krokosvorek - vyrábějí se v nepřeberné škále tvarů, s různě silným pérem a různě ostré. Zařízení dobře pracuje i s plochou protielektrodou a hrotem či s vkladatelnými bipolárními elektrodami.

Použitelnost.
Popsaná konstrukce je určena pro první experimenty s elektrostimulací/elektrotorturou. Nehodí se pro delší dráhy ani sofistikovanější experimenty se subjektem. I při těchto jednodušších pokusech je ale nutno zachovávat všechny zásady bezpečnosti a vyhýbat se oblasti srdečního svalu a hlavě! TOPlist

na index zpátky na index