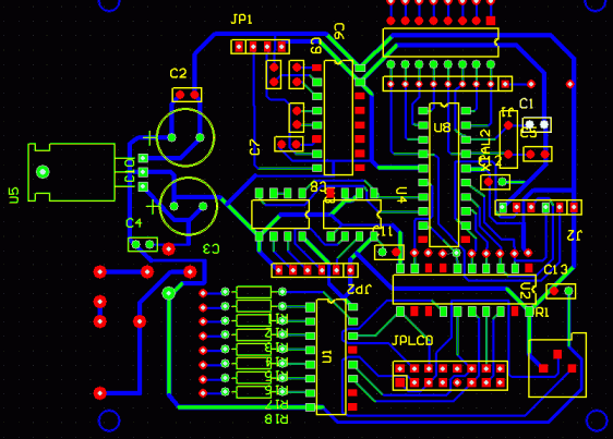
Real board ขนาด=8.5 x 9.5 cm (with a sample assembly)
ราคาแผ่นละ 25 บาท We accept Paypal and can ship worldwide (sorry that we cant ship to Africa by this moment)
หากสนใจ สั่งซื้อได้โดยโอนเงิน เข้าบ/ช ธ.กรุงเทพ สาขาสะพานใหม่
ดอนเมือง
เลขที่ 1345 371718 นาย สุพจน์ ธนกิจโกเศรษฐ์
email vbaserv@yahoo.com mobile 0814967280
แล้วคุณก็เมล์มาบอก พร้อมทั้งบอก *** ทีอยู่ที่จะให้จัดส่ง *** ครับ เมื่อตรวจสอบการโอนเงินเรียบร้อยแล้ว
จะดำเนินการจัดส่งให้ทางไปรษณีย์ทันที
Any
question / comment / need support pls email to vbaserv [at] yahoo.com
Home