HOME.


TEST EQUIPMENT.

The Vacuum Tube Volt-ohm Meter (VTVM).

The VTVM (Vacuum tube volt-ohm meter was ubiquitous in hobby and professional electronics shops for several decades in the middle of the 20th century. Although the professionals moved on to silicon based analog meters and then to digital meters there are still many hobbyists who for nostalgic reasons like having a VTVM on their bench even if they rarely use it. In the operation section of this article I will describe a scenario in which a VTVM will give more accurate and reliable readings than a modern digital meter.

I will begin with a clear description of how a typical VTVM works which may be a first time experience for some of you. Then I will move on to operating instructions. Incidentally the best instrument for troubleshooting a non working VTVM is a working VTVM. That's why it's always a good idea to have two of them.

Inside the VTVM.

Many people find VTVM schematics incomprehensible because of the switches. There was a time in my life when I would just give up rather than try to puzzle out rotary switches. I place most of the blame on draftsmen who drew the switches literally. Meter manufacturers had switches made to their specifications rather than just buying simple switches* off the shelf. By doing so they could combine the functions of two simple* wafers* into a single wafer.

* Some definition of terms is necessary for those newly interested in tubes who may not be familiar with the old terminology.
A wafer is the disk on which the solder lugs and stationary contacts are mounted. The center part of the wafer can rotate and the contact ring is mounted on it. A shaft runs through all the wafers on a switch and turns all the rotating parts in unison to make the desired connections between the stationary contacts. In low cost meters the wafers are made of phenolic and in high end meters ceramic.
A simple wafer has only one long contact that touches the ring all the time and a series of short contacts. A projection on the ring touches only one of the short contacts at a time. On a simple wafer the long contact is electrically connected to only one short contact at a time.
A wafer which is not simple may have (a) the ring broken into two or more parts, (b) may have more than one long contact, and (c) may have a wide projection that touches more than one short contact at a time.
A simple switch is one that has only simple wafers on it.

A designed to order switch can save a manufacturer money in two ways. (1) by combining the function of two or more simple wafers into a single wafer. (2) by not requiring the assembler to solder multiple contacts. The rotating ring will have a wide projection which will maintain contact with a single short contact over several positions of the switch shaft. While this saved money for the manufacturer it made life more complicated for the inexperienced schematic reader. Even I find it difficult to imagine the switch in different positions rather than the one shown when the wafer is complicated.

In the diagrams below I have puzzled out the switches, drawn them as simple switches and made a series of diagrams for each function of the meter. I will point out the case where a single complex wafer was replaced by two simple wafers.

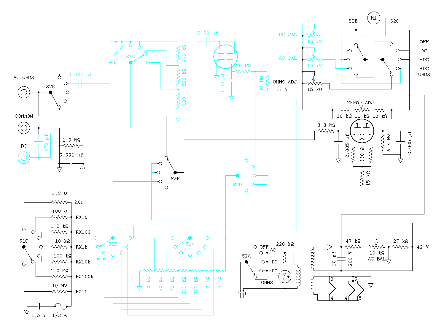
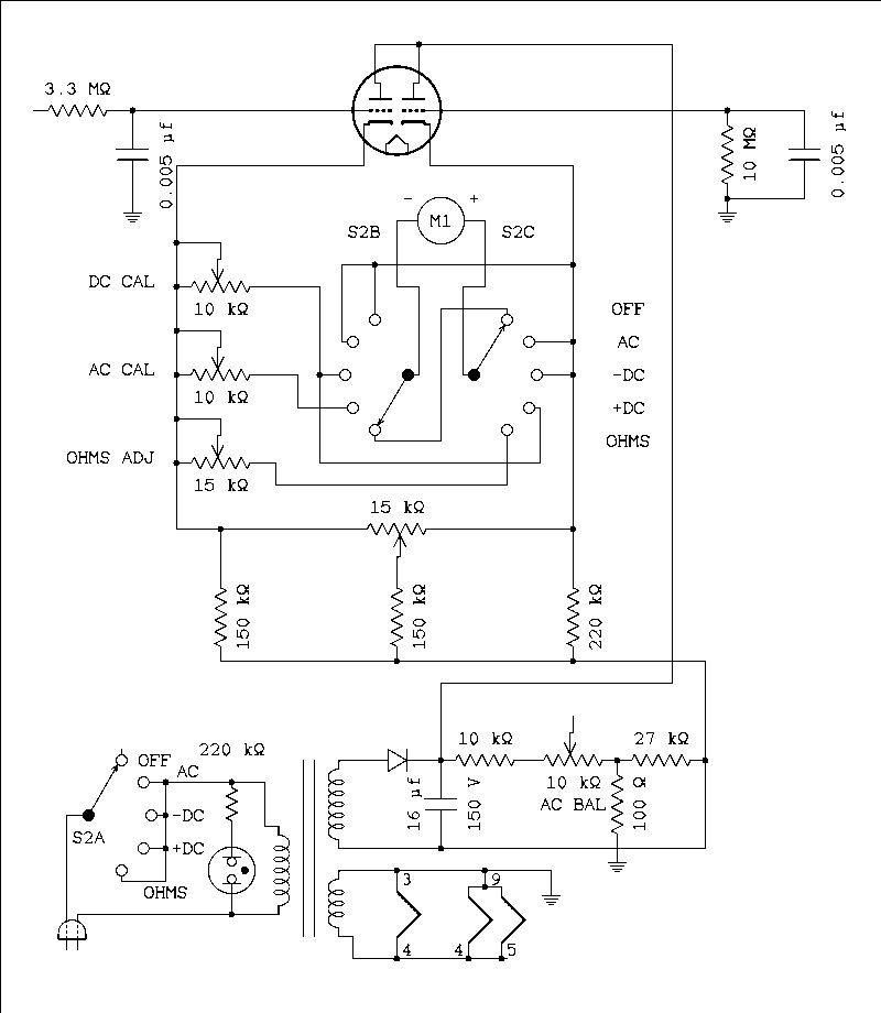
The Meter Amplifier Circuit.

Figure 1 Measuring Circuit of RCA WV77.

For a verbal description click here

The power supply employs a half wave rectifier using a silicon diode and a single filter capacitor to develop 130 volts DC. A resistive divider chain turns this single supply into a split supply having a negative rail of -42 volts and a positive rail of 88 volts. And you thought op amp designers had been the first to use that. Just goes to show there is nothing new under the sun. One of the resistors is a pot which is used to balance out the contact potential of the 6AL5 rectifier.

The amplifier circuit operates much like a long tail pair phase inverter. A positive voltage applied to the left hand grid causes a negative going voltage on the left hand plate and a positive going voltage on the right hand plate. The positive going voltage on the left hand grid causes a positive going voltage on the left hand cathode. This voltage is transferred through the series combination of the two 330 ohm resistors to the right hand cathode. This results in a positive going voltage on the right hand plate. All is reversed for a negative voltage on the left hand grid. There is no signal applied to the right hand grid. Instead it is grounded through a 6.8 meg ohm resistor in parallel with a 0.005 uf capacitor. The meter movement requires 400 micro amps for full scale deflection.

Now for the switching circuit in the plate circuit of the two triodes. Simple switches are much easier to read because they are simple. Duh. Let's start with the power switch. In the off position shown there is no connection between one prong of the power plug and the top end of the transformer primary. Back in the day even RCA was not safety conscious. The plug is not polarized and there is no primary fuse.

When the switch is rotated one notch clockwise to the AC position the arrow shifts to the next open circle and connection is made between the left hand prong of the plug and the top of the primary. For all the rest of the switch positions the same connection is made. If a simple switch wafer had been used the builder, (this instrument was available in kit form,) would have needed to solder 5 connections on S2A. The actual switch uses a rotor with a wide projection that makes connection between one long contact and one short contact for all four "on" positions.

S2B and S2C which connect the plates of the dual triode to the meter movement work in exactly the same way as S2A. the switch is shown in the off position. In this setting the meter is shorted out to provide damping which reduces the chances of damage if the instrument should experience a sudden large rotating movement.

It isn't all that hard to imagine both arrows rotating about its own solid dot to the next open circle. In this position the positive side of the meter is connected through the AC calibration pot to the left hand plate of the amplifier tube. Similarly the negative side of the meter connects through the switch to the right hand plate of the tube. I'm getting a little ahead of myself here but the rectified AC is taken from the plate of the diode. This makes it a negative voltage. When a negative voltage is applied to the left hand grid the left hand plate moves in the positive direction and the right hand plate moves in the negative direction. This will cause the meter pointer to move upward as it should.

In the next position, -DC, the positive side of the meter connects through the DC calibrate pot to the left hand plate of the tube. On the negative side of the meter the connection to the right hand plate is duplicated.

When S2 is set to +DC the meter connections are reversed so negative movement on the left hand plate and positive movement on the right hand plate cause an upscale movement of the pointer.

In the last, ohms, position the positive side of the meter remains connected to the right hand plate and the negative side of the meter connects through the ohms adjust pot to the left hand plate. The resistance test circuit applies a positive voltage to the grid of the meter amplifier so the positive side of the meter movement is connected to the right hand plate.

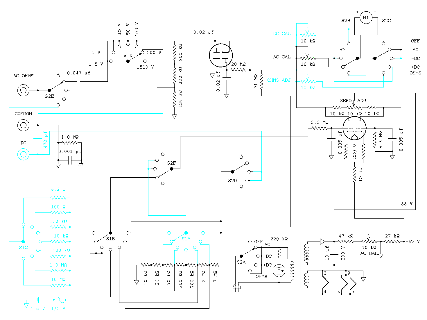
AC Measurement Circuit.

Figure 2 AC Voltage Circuit of RCA WV77.

For a verbal description click here.

In the diagram above the AC measurement parts of the circuit are shown in black while the unused parts are in cyan which is almost invisible. S1 is the range switch and S2 is the function switch. S1 is shown in the 500 volt position and S2 is shown in the AC volts position.

The AC to DC converter, commonly known as a rectifier, is a voltage doubler using both diodes in a 6AL5 tube. The tube ratings do not permit it to be used for voltages higher than 150 volts. For this reason there is a pre rectifier voltage divider. The input signal passes through S2E, then a 0.047 uf capacitor then to S1D, and on to the rectifier. If S1D were to be set to the 150 volt range or any lower range the signal would be passed on to the 0.02 uf capacitor without attenuation. The resistor network that is connected to S1D presents a load of approximately 1.36 megohms to the test circuit. This is the input resistance of the meter when in the AC measurement mode.

When S1 is set to the 500 volt range the input voltage passes through the first stage of the voltage divider. The divide ratio is given by

DR = (R2 + R3)/(R1 + R2 + R3) = (320 k + 138 k)/(900 k + 320 k + 138 k) = 0.337261

If you now assume 500 volts applied to the divider we have

Vo = 500 v x 0.337261 = 168.63 Volts.

Oops. It should be 150 volts. But we have neglected something. That is the input resistance of the rectifier. The output of the rectifier goes through a 20 megohm resistor to the main range divider which has a total resistance of 10 megohms.

The rectifier is a voltage doubler which delivers the peak to peak voltage of the input wave. For the rectifier Vo = Vin x 2 x sqrt(2). If the rectifier had zero power loss then we could say that Vin Iin = Vo Io. From this we can write Iin = Io x 2 x sqrt(2). This looks exactly like what a transformer does. In a transformer the turns ratio is the same as the voltage ratio so for the voltage doubler circuit we can write that Zin = Zo / (2 x sqrt(2))2. Or Zin = Zo/8. With a load of 30 megohms on the output the input resistance of the doubler will be 30/8 megohms = 3.75 megohms. So we combine this value in parallel with the series combination of 320 k ohms and 138 k ohms. To get 408.151 k ohms. Dividing this by the total resistance of the divider which is now 1.30815 megohms gives 0.312006. Multiplying this result by 500 volts gives 156.0. Well, that's better but still not right.

Remember that above I assumed zero power loss in the rectifier. NOT TRUE! The power loss in the rectifier can't be easily calculated and I imagine that the values of the resistors were arrived at experimentally to give an output of 150 volts for an input of 500 volts. Similarly the 1500 volt setting should give 150 volts to the rectifier for 1500 volts input.

For the three highest settings of the range switch S1 the voltage applied to the range divider is *approximately 150 volts.

* The output voltage of the rectifier should be scaled by a factor of 1/(2 x sqrt(2)) = 0.353553. The 20 megohm resistor combined with the 10 megohm range divider make up a no loss divider ratio of 0.25000. Losses in the rectifier will make this number somewhat larger. But there is no reason why it needs to be 0.353553 because there are separate calibration adjustments for DC and AC. All the designers have to do is get it in the ballpark and the calibration procedure will take care of it. The range divider resistors do have to be right on or errors in measurements will result. It is left as an exercise for the student to confirm that when 150 volts is applied to the top of the range divider at the bottom of the diagram that 1.5 volts is sent on to the metering circuit.

Speaking of which, the voltage from the rotor of S1B is fed through S2F and an RC low pass filter to the left hand grid of the meter amplifier tube. Also, S2E and S2F are actually one wafer in the original diagram. It is labeled on the diagram as S2 section 2 front. If you want to look up the diagram it is on BAMA and should be easy to find.

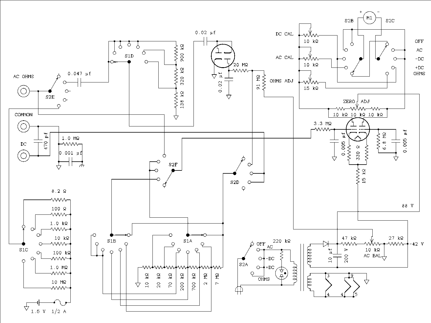
DC Measurement Circuit.

Figure 3 DC Voltage Circuit of RCA WV77.

For a verbal description click here.

It couldn't be any simpler. The DC voltage to be measured passes through S2D to the range divider and from there through S2F to the amplifier tube. The 3.3 megohm resistor approximately balances grid current effects while providing a low pass filter in conjunction with the 0.005 uf capacitor to common. This forms a low pass filter with a cutoff frequency of 0.104 Hz. This keeps 60 Hz and other audio frequencies from effecting the amplifier. When the range switch S1 is set to the 5 volt range the voltage is being taken off across the series combination of the 2 megohm resistor plus all resistors in the string to the left of it which is a total of 3 megohms. The input voltage is applied to all of the resistors and their sum is 10 megohms. So 5 V x 3 M / 10 M = 1.5 volts. It is left as an exercise for the student to verify the remaining range switch settings.

There is one more thing about the DC measurement system that is not shown in the schematic. There is a 1 megohm resistor built into the hot DC (red in the photo above) probe. This is very important for two reasons. 1. The calibration takes this into account and if it is omitted by using the wrong probe the DC measurements will all be 10% high. 2. The 1 megohm resistor works with the 470 pf capacitor across the DC input jacks to filter out high frequency AC. The cutoff frequency for these values is 339 Hz. This circuit benefits both sides. That is, it prevents high frequency audio and RF from effecting the meter amplifier and causing an error in the reading. Also the 1 megohm resistor reduces the effect the meter has on the circuit By isolating the meter capacitance from the circuit under test. For example an oscillator is likely to stop oscillating if the DMM were to be connected to the grid but a VTVM with its high resistance probe will allow the oscillator to continue oscillating with a small effect on its frequency and allow measurement of the DC level at the grid. This is an important measurement for determining if the local oscillator in a radio receiver is working properly or at all.

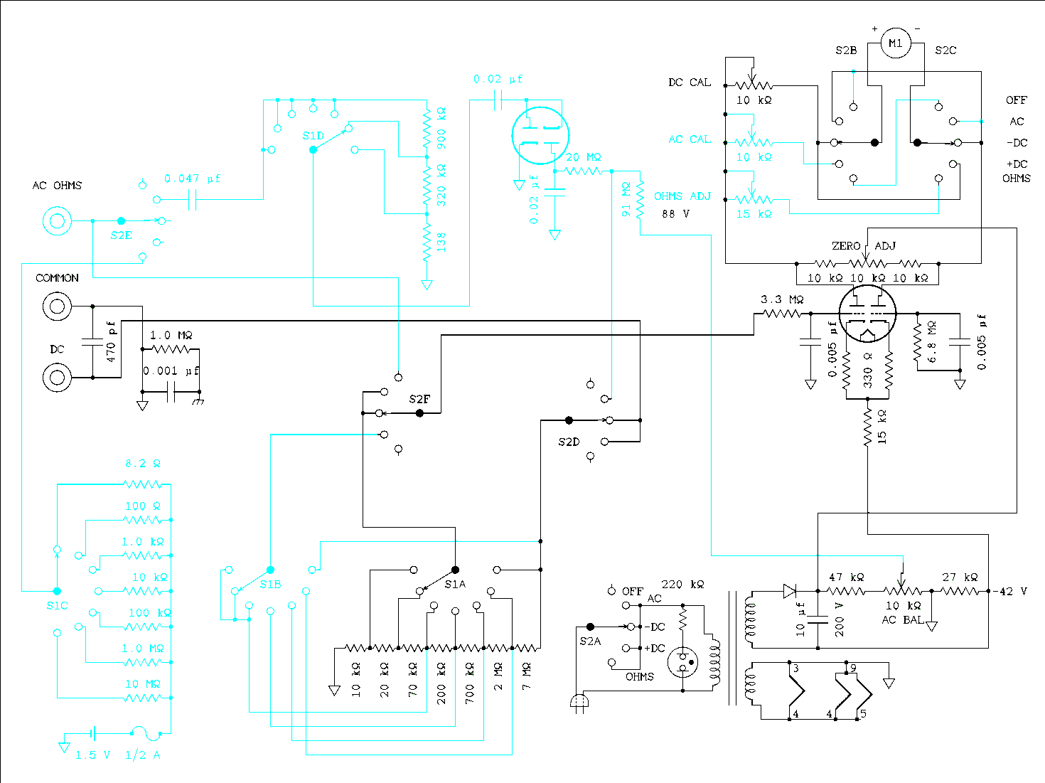
Resistance Measuring Circuit.

Figure 4 Ohmmeter Circuit of RCA WV77.

For a verbal description click here.

Measuring resistance in VOMs and VTVMs requires a specially printed scale on the meter face because the relationship between resistance and the voltage sent to the metering circuit is not linear.

A 1.5 volt cell and a fuse connect between circuit common and one end of a group of resistors set in a decade relationship. Range switch S1C selects one of these resistors at a time to be connected through S2E to the AC OHMS jack. The resistance ranges are labeled and read as "R times 1", "R times 10"…"R times 1 k" to "R times 1 meg". This same jack also connects through S2F to the meter amplifier input.

With the test leads open the OHMS ADJUST knob is set for a reading of infinity on the resistance scale. The switch is shown set to the RX100k range. When the probe and clip are connected to a 1 megohm resistor half of the cell voltage appears across the range resistor and the other half appears across the RUT (resistor under test). Since the meter amplifier is measuring the voltage across the RUT the meter will indicate exactly half scale. The manufacturer has thoughtfully printed a mark and the number 10 at the center of the ohms scale. Therefore the reading is 10 times 100 k which is 1 megohm. If the RUT is a 500 k ohm resistor the voltage across it is 1/3 of the full cell voltage and the meter has a scale point of 5 at 1/3 scale. And so on and so on. As these calculations are easy to make an ohmmeter scale could be drawn using a good graphics program or manually by a person with a very steady hand and a lot of patients.

The entire schematic.

Figure 5 RCA WV77 VoltOhmyst.

For a verbal description click here.

Here in the name of completeness is the entire schematic of the VoltOhmyst. All switches are shown in their fully counter clockwise position and they have been drawn so they turn clockwise for all other positions. The positions are listed below.

Range Switch S1.

  • 1.5 V RX1
  • 5 V RX10
  • 15 V RX100
  • 50 V RX1k
  • 150 V RX10k
  • 500 V RX100k
  • 1500 V RX1M

Function Switch S2.

  • Off
  • AC Volts
  • -DC Volts
  • +DC Volts
  • R OHMS

The Heathkit IM11.

Figure 6 Heathkit IM-11 Meter Amplifier Circuit.

For a verbal description click here.

The Heathkit IM-11 is identical to the RCA in every way except two. They are the meter amplifier and the input jack. I have seen many VTVM schematics and everything is done the same way except this circuit. Some VTVMs place the meter in the plate circuit of the amplifier and others in the cathode. Which one is better is impossible to say.

The heath uses a 1/4 inch phone jack as the input connection. It is not the standard audio jack, there is some extra insulation to permit it to withstand 1500 volts. The probe that the eBay seller sent with mine is not the correct probe. It is a standard audio jack with two alligator clips on the other end. The correct probe has a switch to switch that 1 megohm resistor in and out. The two switch positions are labeled "DC:" and "AC OHMS". Also the plug end is once again not a standard audio plug. It is made like a TRS (tip ring sleeve) plug but the ring is missing and there is an insulating ring in place of the metal contact ring. If you don't get this special plug with a Heathkit or Eico VTVM it is not safe to use it for voltages any greater than 150 volts.

Special test leads seem to have a bad habit of disappearing. This seems to be especially true of government surplus equipment. I use to say, only half joking, that somewhere there must be a government warehouse stacked up to the sealing with special test leads and probes. There must also be an equivalent one in the private sector. Fortunately I did receive the original set of test leads with my RCA VoltOhmyst.

You can download the schematic of the Heathkit IM-11 at this location.

Repairing your VTVM.

OK. You bought a VTVM from somebody and are ready to put it into shape for day to day use on your workbench. Many people, particularly those with little experience with tubes will conclude that the first thing they should do is replace the tubes. But hold on. This is the last thing you should do. Newer versions of the 12AU7, which seems to be the universal tube used in VTVMs are not very well balanced between sections. This is not some rumor I have heard. I have experienced it first hand. So what to do?

Open it up and inspect its insides. If the ohms battery has been left in it for years you have a major corrosion problem. The battery holder is probably beyond recovery and will have to be replaced. Clean things up as much as you can and continue with the DC and AC voltage measurement tests. If it has a selenium rectifier replace it with a silicon diode. Warnings that you may have read in other contexts about the silicon rectifier causing a dangerous voltage increase don't apply here. Turn the power switch on and plug it in for about 3 seconds. Then with the meter unplugged and one hand in your back pocket, metaphorically if not literally, touch the plastic of the diode. If it is hot replace the filter capacitor. If the diode is cool plug the meter back in and set the function switch to +DC and the range switch to 1500 volts. After about 15 or 20 seconds the meter pointer should move. If it slams hard against either side, unplug it. You have some serious troubleshooting to do. If it moves a little adjust the zero adjust control to bring the pointer to the zero marks at the left end of the scales. If the pointer won't come to zero or if it slammed in the previous test turn off the power and unplug the power cord. Here is where you need a meter to repair the meter. It's alright to use a DMM. Check the resistors that are associated with the zero adjust pot and the pot itself. These will not be precision resistors in the low end meters this article is about. It also may be time to try a different 12AU7 in the socket.

If you have gotten this far and no problems have been encountered try to measure a DC voltage such as a triple A, double A, C, or D cell. If you don't have the probe with the 1 megohm resistor the reading will be about 10% high. Try it on AC but don't try the power line voltage just yet. Use the output of a function generator or the secondary of a filament transformer such as the one in the meter. If that works try some higher voltages both AC and DC.

Check for consistency between ranges. For example if a voltage reads 15 volts on the 15 volt range and 5 volts on the 50 volt range there is a problem with the ranging resistors. If readings are different every time you select a given range or the reading changes when you wiggle the range or function switch the contacts need to be cleaned. Use a cleaner that does not leave a residue behind. If you cleaned the switch wait a few minutes for the cleaner to evaporate and try again. To return to the previous example if a voltage reads 15 volts on the 15 volt range it is likely that it will not read exactly 15 volts on the 50 volt range. This is expected from analog meters and is only cured in very high end meters such as those from HP and GR.

If you find that precision resistors need to be replaced you will have to go on line to order them. We are lucky these days. Back in the 50s when I needed a precision resistor to replace one in a meter the counter man at the electronics wholesaler told me that he couldn't sell me 5% resistors let alone 1%. He would have to order a thousand from the factory.

Calibration.

If all is going well it is time to calibrate the meter. Here a DMM is handy for verifying voltage values. With the VTVM back in its case turn it on and allow about 10 minutes for warmup. (You have probably read much longer times but think about how you are likely to use the meter in practice. You will turn it on and after a couple of minutes start taking readings. Unless you are working on a real dog you will finish in a few minutes and turn the meter off.)

In the procedure below you will be instructed to "short the leads together". This means connect the common lead, which is usually an alligator clip, to the high side measurement lead for the function being calibrated or tested.

Set the range switch to the 50 volt range and short the test leads together. Be sure the switch on the probe is set to DC, or you are using the DC probe. Adjust the zero control until the meter pointer is on the zero marks.

Use your DMM to adjust your old transistor power supply to 1.5 volts. Set the VTVM to measure +DC volts and the 1.5 volt range. Adjust the DC calibration pot (DC CAL) until the pointer is over the 1.5 mark at the right hand side of the meter.

If the calibration pots aren't marked try them one at a time until you find the one that changes the reading. Mark this one DC CAL. It is unusual for a meter to have separate cal pots for +DC and -DC. If there are 4 cal pots than it does. Mark the one you just adjusted +DC. Reverse the leads and change the function switch to -DC. Try the remaining pots until you find the one that has an effect. Mark it -DC.

Try voltages of 5, 15, and 50 volts DC to verify that all the ranges are reading correctly. Don't expect 1% accuracy. If you have a meter which was an expensive one when new and it is in good condition the readings may be within 2%. For the meter you are most likely to come into possession of which is likely to be third, fourth, or even fifth hand consider yourself lucky if you get within 5%.

You may want to verify the calibration of the meter at voltages of 150, 500, and 1500 volts. WARNING!!! THESE VOLTAGES ARE hazardous and grow increasingly so as they get higher. The truth is I don't recommend using a meter of this vintage to measure voltages higher than 1000 volts DC or 750 volts AC even if you have the correct probes. If you don't have the correct probes you should limit voltages to 600 DC and 400 AC.,

Your VTVM probably does not have separate cal pots for +DC and -DC. There are two cal pots left. Both are concerned with AC calibration. Set the probe switch to "AC OHMS" or use the AC probe. Short the probes together and set the range to the 150 or higher range. Adjust the zero adjust on the front panel for zero on the meter.

Change the range switch to the 1.5 volt range. Try the two controls in turn to see which one has the greater effect on the pointer's position.

Change the range switch to the 15 volt range and turn the same control. It should have a very small effect on the pointer's position. Change the range switch back to the 1.5 volt position. Adjust the same control for a reading of zero on the meter. Mark this control "AC BAL".

Adjust your AC signal source for a voltage of 5.0 volts. Set your VTVM to the 5 volt range and connect the test leads to the signal source. Adjust the remaining cal pot for a reading of 5 volts. Your meter is now in calibration.

There is no calibration adjustment for the resistance mode. Set the function switch to the OHMS or RESISTANCE position. The pointer will move to the right. Set the range switch to the RX1k position. It may be called RX1000. Set the switch on the probe to "AC OHMS" or use the resistance probe.

Short the leads together and adjust the zero adjust for a reading of zero.

Separate the probes and adjust the "OHMS ADJ" to bring the pointer to the infinity mark (an 8 lying on its side) on the meter.

Short the probes again. As you change the range switch to lower resistance ranges the pointer may rise slightly from zero. DO NOT READJUST THE ZERO CONTROL The pointer is indicating the resistance of the test leads, The internal wiring of the meter, and the switch contacts. This reading must be subtracted from the resistance measurement.

Use the meter to measure several different values of known resistances.

If one of the voltage range resistors is off value you will not get consistent results on either DC or AC. If one of the resistance standards is off value that range will read off. Turn off the meter and unplug it. Take it apart and use a 10 k ohm resistor to discharge the power supply capacitor. Then use your DMM to measure the values of the voltage range resistors, both DC and AC, and the ohms range resistors. If any are more than 1% off value, replace them

Operation.

If you are an old hand with a VTVM you don't need any operating instructions. There may be some younger people who do. This section is for them. Although there were operating instructions implicit in the calibration procedure, if someone comes to this page looking for operating instructions they probably wouldn't look under the calibration heading. Here are the instructions under the heading of operation where they should be.

Turning the meter on.

It is to be hoped that the last person to use the meter, you, left it set in the most safe condition. If that person did not, perform these steps.

  1. Set the range switch to the 1500 volt range.
  2. Turn on the meter by setting the function switch to +/-DC, either one.
  3. If you have the time allow the meter to warm up for 10 minutes.
  4. If you are in a hurry allow it to warm up for at least one minute.

Measuring positive DC voltages.

Assuming the meter is already turned on and warmed up perform the following steps.

  1. Set the function switch to +DC or DC+ however your meter is labeled.
  2. Set the switch on the probe to DC or use the DC probe.
  3. Set the range switch to the range that is above the highest voltage found in the equipment you are working on. For example, if you are working on an audio amplifier inn which the highest DC voltage is 350 volts, set the range switch to 500 volts.
  4. Short the two leads together.
  5. Adjust the zero adjust control to bring the pointer over the zero marks at the left side of the meter.
  6. Disconnect the two leads. Clip the common lead to the equipment's chassis. Be sure not to clip to a painted part of the chassis.
  7. Holding the probe by its insulated part touch the metal tip to the point in the equipment where you wish to measure the voltage.
  8. If the reading is less than 1/3 scale change to the next lower range. For example if the meter is set to the 500 volt range and the reading is 135 volts, change the range to 150 volts. The best accuracy is obtained when the pointer is indicating in the upper 2/3 of the scales. Write down the reading. Keep a pad of posted notes on your workbench for this purpose.
  9. Change the range switch back to the starting range, 500 volts in this example, before making the next measurement. The next voltage you want to measure may be above 150 volts.

Measuring Negative DC voltages.

  1. Set the function switch to -DC or DC- however your meter is labeled.
  2. go back to the instructions for measuring positive DC voltages and begin with step 2.

Measuring AC voltages.

Assuming the meter is already turned on and warmed up perform the following steps.

  1. Set the function switch to AC Volts.
  2. Set the switch on the probe to AC OHMS or use the AC probe.
  3. Set the range switch to the range that is above the highest voltage found in the equipment you are working on. For example, if you are working on the primary circuit of something and you live in the United States or Canada, set the range switch to 150 volts.
  4. Short the two leads together.
  5. Adjust the zero adjust control to bring the pointer over the zero marks at the left side of the meter.
  6. Disconnect the two leads. Clip the common lead to the equipment's chassis. Be sure not to clip to a painted part of the chassis.
  7. Holding the probe by its insulated part touch the metal tip to the point in the equipment where you wish to measure the voltage.
  8. If the reading is less than 1/3 scale change to the next lower range. For example if the meter is set to the 150 volt range and the reading is 45 volts, change the range to 50 volts. The best accuracy is obtained when the pointer is indicating in the upper 2/3 of the scales. Write down the reading. Keep a pad of posted notes on your workbench for this purpose.
  9. Change the range switch back to the starting range, 150 volts in this example, before making the next measurement. The next voltage you want to measure may be above 50 volts.

Measuring DC in the presence of Radio Frequencies.

Unless you are working on transmitters of 25 watts or more you can use a VTVM to measure DC voltages in places where there is also RF (radio frequency) voltages. Even if you don't work on transmitters of any power you are likely to encounter the mixture of RF and DC in any superheterodyne radio receiver.

The place you will find them is on the grid of the oscillator and if the receiver uses a separate oscillator and mixer you will find RF and DC combined on the grid of the mixer. The measurement is to check for negative DC voltage on the oscillator/mixer grid. If you connect a common DMM to this point the oscillator will most likely stop running due to the heavy capacitance load. If the oscillator manages to continue running the meter will go wild indicating hundreds or thousands of volts. The reason is that any RF that gets into a Digital circuit is likely to be interpreted as part of the digital signal. The digital circuits are disrupted and the reading is useless. The meter is not likely to be damaged by the experience but it could be if there was a bit of RF power involved.

On the other hand a VTVM is quite reliable in this application. First there is that 1 megohm resistor in the probe. This isolates the RF from the meter's circuits. Secondly the analog circuitry in a VTVM is not as easily disrupted as is digital circuitry. Thirdly the old fashioned VTVM is in an all metal case which makes filtering of the input more effective and shields the internal circuits from high RF fields. Don't even try it with your all plastic DMM.

I think you could safely measure the plate voltage of a 5 watt final amplifier without damage or serious error.

Measuring Resistance.

Assuming the meter is already turned on and warmed up perform the following steps.

  1. Set the function switch to OHMS.
  2. Set the switch on the probe to AC OHMS or use the OHMS probe.
  3. Set the range switch to RX1000 or RX1k, however your meter is labeled.
  4. Short the two leads together.
  5. Adjust the zero adjust control to bring the pointer over the zero marks at the left side of the meter.
  6. Disconnect the two leads. Adjust the OHMS ADJ. (ohms adjust) to position the pointer over the infinity mark at the right side of the ohms scale.
  7. *! There is no possibility of damage to the meter by selecting the wrong resistance range, however, damage can occur if there is voltage in the circuit you are trying to make resistance measurements on.
    1. Many items of tube equipment from the 50s, especially kits, came with a resistance chart.for each tube pin to chassis ground. Not only safety but accuracy of readings depends on no charge remaining on the power supply capacitors.
    2. Turn off the unit under test and unplug the power cord.
    3. Use clip to clip leads to hold a 10 k ohm 1 watt resistor.
    4. Use the other ends of the leads to contact the power supply capacitors. Hold the leads inn place, or clip them, for several tens of seconds. If there are multiple capacitors contact each one in turn and then go around again.
    5. I will be the first to agree that the spark and loud pop you get by shorting the capacitors with a screwdriver is emotionally satisfying but it is hard on the old capacitors and may trigger a failure. I advise against it.
  8. If you are making resistance measurements from a chart clip the common lead to the equipment's chassis. Be sure not to clip to a painted part of the chassis.
  9. If you are measuring a resistor in a piece of equipment simply clip and touch the leads of that resistor. Always bear in mind that although vacuum tubes with no power applied are open circuits there may still be other resistors in parallel with the one you are trying to measure.
  10. if you are measuring a resistor out of circuit simply clip and touch to its leads.
  11. When measuring resistance there is no danger of damage to the meter by setting it to the wrong range.
  12. Select the range that gives a reading with the pointer closest to the 10 mark at the center of the ohms scale. If it is a tossup between ranges go with the one which positions the pointer closest to the left end of the scale.
  13. If this range selection takes you to the RX1 range disconnect from the device under test and clip the clip to the probe end. Read the scale but do not change the setting of the zero adjust. This is the resistance of the test leads plus the internal wiring of the VTVM
  14. Write down the reading. Keep a pad of posted notes on your workbench for this purpose.
  15. Reconnect to the DUT (device under test) and read the resistance on the scale. Subtract the value you wrote down in step 14 above. This is the actual resistance of the DUT.

Conclusion.

As described above there are still a few applications where a VTVM will continue to work where a DMM will go out to lunch or possibly give up the ghost. I am willing to admit that I use a DMM in most measurement situations. I have several low cost battery powered units that are so handy to use. Independence from the AC mains is always an advantage. When it comes to making that measurement on the grid of an oscillator I often hang a 1 megohm resistor on the end of the hot probe. It would be easy enough to permanently mount a resistor in a probe and recalibrate the DMM meter to account for it. If you wonder why the designers of DMMs don't do this it's because they have never heard of the practice. Tubes are an alien world they have never visited and probably never will


This page last updated Friday, November 27, 2020.


HOME.