Site hosted by Angelfire.com: Build your free website today!

Macintosh IIfx ADB

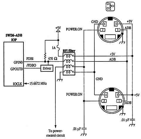
ADB Implementation on the Macintosh traditionally utilizies a transceivers that communicate through the VIA ICs. The Macintosh IIfx utilizes an IOP to communicate to the transceiver instead of VIAs. Thus normal VIA Data Register B used to communicate to ADB will be ignored. The IOPs use their own static memory area and do not share the main processor memory area. The registers on the IOPs can ba accessed by IOP DMA lines.

[Note: I'm still trying to figure out how to control the IOPs. ]

Below is a diagram of the ADB on the IIfx*. This is the only documentation that I could find on the ADB for the Macintosh IIfx.

* Information gathered from Guide to Macintosh Family Hardware.