Site hosted by Angelfire.com: Build your free website today!

HOLMES REBUILD PROJECT

Custom Amplifier



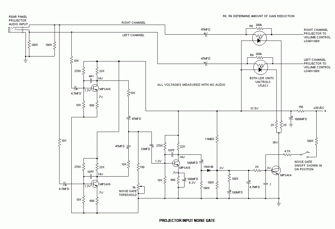
PROJECTOR INPUT NOISE GATE

noise gate