Site hosted by Angelfire.com: Build your free website today!

Assorted Power Amplifier Ideas. 1-9.


This is a page of assorted amplifier circuits, most of which never got beyond drawing the circuit and thinking they could maybe be made to work. Having no intention of building and testing them all I decided to at least put them together on a page, with a few comments.


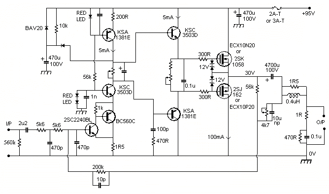
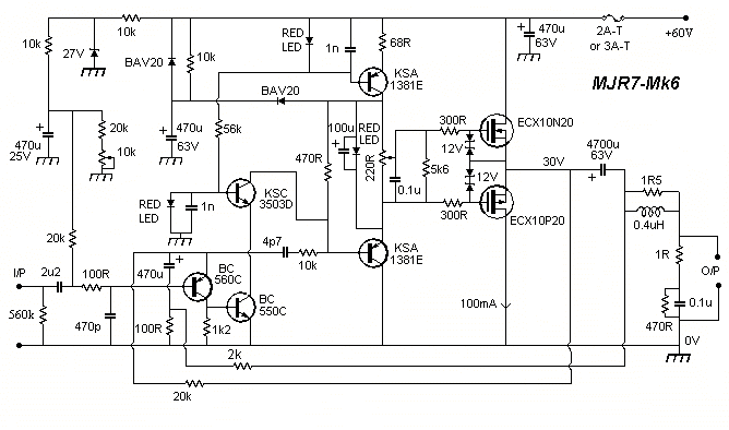
Here is a preliminary MJR7-Mk6 which solves some of the Mk5 'problems', e.g. the input stage transistors are less critical, 100MHz types are ok, and output noise will be lower assuming a low source impedance, but could be higher with a high source impedance. The stability margin with capacitive loads is better, however distortion will be higher, at least double that of the Mk5 at 10kHz. This is not tested beyond a small-signal simulation, so not recommended. I would be surprised if it worked well without some 'tweaking'.
I still prefer the Mk5, it remains my top recommendation by a wide margin, unless you have speakers with sensitivity over 107dB/watt in which case noise could be just audible at 1 metre. Its stability with 100MHz transistors can be improved by just increasing the 1R5 input emitter resistor to 2R, that will increase distortion a little, but it will still be lower than the Mk6 shown here.


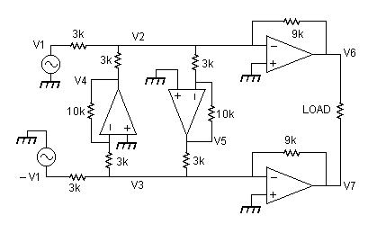
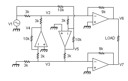
This is a 'zero distortion' bridge amplifier I first thought of in 1977, and set up on an analogue computer in the Physics Dept at UWIST (Wales). It seemed to work ok, but if one side clips first there is then a unity gain positive feedback loop which could be trouble. In effect each half of the bridge acts as a feedforward error amplifier for the other half, with the result that the distortion outputs are identical, so the difference V6 - V7 has no distortion.
By just using shunt feedback inverting stages we avoid common-mode distortion, and the two error op-amps just amplify the small signal levels at the inverting inputs of the output stages, typically just a few mV, so can have vanishingly low distortion, particularly if both are biased into class-A with current sources from their outputs to the negative supply. That advantage is reduced to some extent in the second version shown, which uses one of the opamps to invert the input so that only a single input is needed.


Next is a variation of the MJR7 which reduces the currents in the driver stage to 5mA and so is better for a higher supply voltage, not needing heatsinks for the driver stage transistors. A problem is that two bias adjusters may be needed to set both driver stage and output stage quiescent currents. Apart from the reduced driver currents the only other advantage is that the circuit maybe looks more conventional, but the performance will be no better than the original MJR7.


Next is a version of the MJR7 with a BJT output stage, it seemed like a good idea at the time, but apart from a higher output voltage swing it probably adds more problems than it solves.


Next is a simple low cost alternative using a LM3886, which may now be difficult to find. There may be stability problems to solve, but the power output should be about the same 30W as the MJR7 but with only 48V supply.


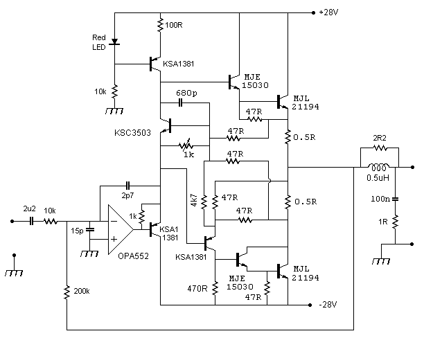
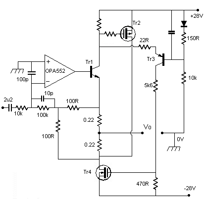
Here is a version of one of my feedforward output stage amplifiers, using an opamp input. This particular output stage had some stability problems, which were never entirely solved.


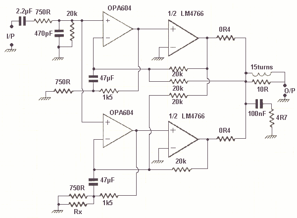
The next one is another that looked like a good idea at the time, but now I'm not even sure what was the point, maybe just a way to combine the two halves of a LM4766 to increase peak current. At low current output one half adds feedforward distortion cancellation for the other half.


Here is another feedforward circuit using lateral mosfets. It could work, maybe, but watch out for peak reverse Vbe on Tr3, it may need a high reverse breakdown transistor, also positive clipping could have problems.


Finally for now, this was an idea I was working on immediately before designing the MJR6 and MJR7, and is perhaps a more conventional approach, and it may have a few advantages, if it can be made to work. It needs something to limit the current through Q7, and there may be other problems.


HOME.