Guitar Effects: Noise-Gate.
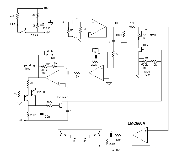
The purpose of a noise gate is to fade out the background noise when the wanted signal falls below some adjustable level. When the signal rises above that level again then it needs to be almost instantly returned to the output with minimal attenuation or distortion. The rate of fade out of the low level noise is adjustable, as is the amount of attenuation, being adjustable from about -3dB up to something over -40dB. Here is the first circuit tried, it works well, so maybe the final version. The fade-out rate is adjusted by the 500k lin pot, the attenuation by the 22k lin, and the signal level at which fade-out starts is set by the 500k log pot. A single quad op-amp, the LMC660A is used, and a J113 jfet acts as a variable resistor to attenuate the output when required. With Vgs = 0V the resistance from drain to source is specified as a maximum of 100R, which gives 40dB attenuation.

Adjustment I suggest is best started with all 3 controls turned to 'minimum', i.e. fully anti-clockwise. Then the background noise should be audible (if it isn't then you don't need a noise gate). Turn up the 22k to increase attenuation until the noise is inaudible. Then turn up the 500k log sensitivity control until the noise becomes audible again, then back down a little until it disappears again. The 500k lin can be adjusted by experiment to see how the different fade-out rates sound. The fastest fade-out can sometimes make the sound a little jumpy, so a slightly longer fade-out may sound better. I bought the pots , sockets, and 3pole-2 way switch, from an eBay seller, Switch Electronics, but they are widely available from other sellers. The potentiometers are described as '16mm right angle splined potentiometers'. The case is a 'Hammond 1590BBS' available from CPC in the UK, and measuring 120x94x42mm external. It ended up a tight fit, the sockets need to be high enough for the board to fit in under them. If I was making another a different board layout would be devised.
Here are photos of the final construction:


And sorry, another of my untidy hand-drawn board layouts seen from component side. I currently use an etch resist pen (UNI-PNA-125) for board construction.
Board width 2.9 inches length 2.8 inches.
