MJR7-Mk5. Parts list.
The mosfet power amplifier can be used at higher supply voltages if higher power is needed, and I tested it myself at 94V without finding any problems, other than the driver stage transistors getting a bit hot and probably needing heatsinks for long term reliability. The current source KSA1381 (T5) has the highest current of the medium power devices, so this at least may need some help. At high supply and very low impedance loads the mosfets may also be at risk, and then my advice would be to use the dual-die types, which have higher specified current limit, 16A instead of 8A for the single device. The power rating also is doubled from 125W to 250W, but then for higher continuous power output a better heatsink is still needed.
Profusion can now supply the Exicon lateral mosfets in selected bands based on the value of Id at Vgs = 0.5V. The lowest (red) band is from 105 to 125mA and the highest (white) from 185 to 205mA. They will not guarantee to supply any requested band, but for a quantity of the same type all will be the same range. If unmatched samples now include those rejected as outside the matched groups then the chances of getting a device with high Vgs outside the range of adjustment could be increased, so paying a little extra for matching may be worthwhile.
ecx10n20-s
ecx10p20-s

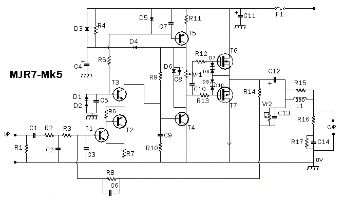
Most of the components are available from Farnell or RS in the UK. The list is for a single channel, so two of everything is needed apart from C11 and fuse F1. T1 2SC2240BL - NPN low noise TO-92 (July 2013 listed as discontinued) possible substitute BC550C (ON-Semi), but note different pin layout, 2SC2240 is E-C-B but BC550C is C-B-E. A better substitute is the 2SC3324-BL which is almost identical to the 2SC2240BL apart from being surface-mount. T2 BC560C - PNP low noise TO-92 (ON Semiconductors) Also listed as discontinued (2020) but the similar BC559CTA is still available T3 KSC3503D T4 KSA1381E T5 KSA1381E T6 2SK1058 - N-channel lateral mosfet 160V 7A TO-3P (Renesas) or Exicon ecx10n20-s T7 2SJ162 - P-channel lateral mosfet 160V 7A TO-3P (Renesas) or Exicon ecx10p20-s Both types have internal gate protection diodes, back to back zeners. I am told by Profusion that the Exicon mosfets have 14V 1W protection zeners, but not tested in production, so not specified on their data sheets. T1 and T2 need high current gain, 500 or more if possible, and T2 needs high fT, 100MHz at least. Check data sheets for the pin number connections for alternatives. D1, D2, D5, D6 - 3mm Red LED HLMP-1301 D7, D8, D9, D10 - 12V 500mW Zener diodes D3, D4 - BAV20 200V 200mA diodes L1 0.4uH. 13 turns 18swg enamelled copper wire, inside diameter 1cm length 1.6cm. Wire diameter 1.2mm, total length of wire about 50cm. F1 2A-T fuse, 20mm x 5mm. (one only for 2 channels) or 3A-T for higher output into low impedance loads. Vr1 220R Preset potentiometer Vr2 4k7 Preset potentiometer All resistors are metal film 1% 500mW apart from those listed as 2W, 250mW or 0.125W. The power ratings listed here are just those supplied in the first kits, but few are critical. The colour codes are listed later on this page. R1 560k 0.125W (small size needed to fit on board) R2 5k6 250mW R3 5k6 250mW R4 10k R5 56k R6 1k R7 1R5 250mW R8 200k R9 470R 250mW R10 470R 250mW R11 68R R12 300R R13 300R R14 56k R15 1R5 2W 5% R16 1R 2W 5% R17 470R 500mW C1 2u2 polyester 7.5mm lead pitch e.g. Epcos B32560J1225K C2 470p polypropylene 5mm pitch (I used WIMA 1000V) C3 470p polypropylene 5mm pitch C4 470u 63V electrolytic 5mm or 7.5mm lead pitch C5 1n polypropylene 5mm pitch C6 10p COG/NPO 200V ceramic (The ones I used are marked 100J) C7 1n polypropylene 5mm pitch C8 100u 16V electrolytic radial 5mm dia. C9 100p polypropylene 5mm pitch C10 100n polyester 5mm pitch C11 470u 63V (for 60V supply) 5mm pitch (one only for 2 channels) C12 4700u 63V electrolytic, Panasonic TSUP. 10mm lead pitch, 25mm diameter, 2mm dia mounting holes C13 10u non-polar electrolytic C14 100n polyester 5mm pitch C4, C11 and C12 need to have voltage rating greater than the supply voltage. 63V rating is suitable only for up to a 60V supply. Using 100V electrolytics there may be a problem fitting them on the board. The 470u should have diameter no more than 16mm, and the 4700u no more than 30mm. (e.g. Panasonic TSUP) The transistors are rated 160V so in theory this is the upper limit, but I don't recommend this. I only tested up to 94V. At anything much more than 60V some or all of the TO-126 transistors may need heatsinks. Additional parts: Printed circuit board Fuseholder Insulating mica washers for TO-3P case mosfets Terminal blocks, nuts, bolts, spacers, wire, Heatsink, heat conducting paste, case, +60V power supply, on/off switch etc. RESISTOR COLOUR CODES - 1% tolerance. 1R brown black black silver brown 1R5 brown green black silver brown 12R brown red black gold brown 68R blue grey black gold brown 300R orange black black black brown 470R yellow violet black black brown 1k brown black black brown brown 5k6 green blue black brown brown 10k brown black black red brown 56k green blue black red brown 200k red black black orange brown 560k green blue black orange brown