Headphone Amplifier Design. Test Results and Layout.
The test circuit used to partly null the test signal is shown first, and this is about as simple as possible, using just two 5k6 resistors to feed the input signal plus the inverted output signal to the soundcard input. Two diodes are added to protect the soundcard from excessive signal levels. The volume control is then used for test signal nulling, so that at close to unity gain there is adequate nulling. A 56R load was used, and signal levels 100mV and 1V at 1kHz and 10kHz.

The first result is at 1kHz 100mV (rms). The -10dB level is calibrated by a 100mV signal, but there is an additional 6dB attenuation of the distortion level because the two 5k6 resistors act as an attenuator for the distortion components. The scale therefore must be reduced by 16dB, and so the 2nd harmonic at -95dB is actually -79dB (0.011%) relative to the 100mV test signal. No other distortion components can be seen.

Increasing the frequency to 10kHz would be expected to increase the distortion, but the next result again at 100mV has almost exactly the same level of 2nd harmonic, at -79dB. I included a wide frequency range from 20Hz to 96kHz to show that harmonic distortion is not the only problem. The supply breakthrough can be seen at 50Hz, 100Hz, 150Hz, 200Hz etc. This is around -75dB relative to 100mV, which may be adequate for medium to low sensitivity headphones, but better supply regulation seems worthwhile. At higher frequency a few components not related to the test signal appear. These are still present with no test signal, so they are interference picked up from nearby equipment. The board being tested was just stood on the floor without any screening, so this shows that a metal box is needed for screening.

Increasing the signal level to 1V at 1kHz the 2nd harmonic is now at about -59dB (0.11%). (The 20dB higher level signal means we now must add 4dB to the scales for the correct relative level.) Now a series of harmonics up to the 5th become visible, but at level reducing with increased order. The 6th and higher are somewhere under -124dB. The low frequency supply breakthrough has another effect seen here, there are intermodulation products either side of the 1kHz test signal.

Again at 1V the 10kHz result again has a series of harmonics up to the 5th appearing. Once more the levels are almost exactly the same as for the 1kHz test, showing that there is very little frequency dependance. The levels are far higher than was achieved with the MJR7 power amplifier, but in that case much of the distortion was the potentialy more audible crossover type, so aiming for ultra-low figures had more point.

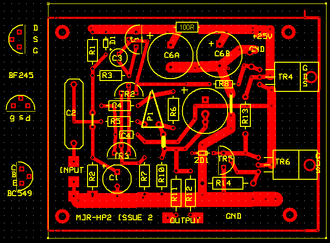
The first prototype boards were designed and made by Richard Thomas, and the layout diagram he used is next. This is the HP2 without the additional buffer stage, and the only alteration I have made is to include a 100R resistor to give better supply filtering for the input stage.
