Guitar Effects: Octaver.
UPDATE: One of the controls was originally shown as 47k but then the range of effect of the frequency limiting monostable is too limited, 220k or 500k is more useful, with the ability to limit the maximum frequency of added bass; now changed on the diagrams. The effect can be a bit weird so probably should be used in moderation, using 47k it has almost no noticeable effect on anything but the highest frequency notes.
The next project in my guitar effects series is an 'Octaver' which adds notes an octave below the note played. In its simplest form this just detects the zero-crossing of the input waveform and produces a square wave to apply to a binary divider to divide by 2 and then add this output to the original input via a level control. This has serious problems limiting the effectiveness, but there are more advanced versions available.
I started working out a few possible solutions to the obvious problems and looked at a few circuit diagrams to see how others have done it. Using a purely analogue circuit the problem to extract the fundamental for any possible guitar signal is difficult, and even some of the expensive products advise limited playing techniques to reduce problems, and the use of compression to limit the dynamic range being handled. One option I thought about and rejected turns out to be widely used, it dates back to at least 1982, so maybe I need to reconsider. That is a sort of amplitude tracking hysteresis, and a similar basic circuit is used by several manufacturers. What this does is detect the peak positive and negative signal levels and instead of detecting the zero crossing detect the positive going signal at typically 80% of the peak positive level, and then switch back when negative-going at 80% of the negative peak level. A good illustration of why hysteresis is useful can be found at Lab Book Pages.Ok I reconsidered, and it still looks like the wrong answer. The thing is, the hysteresis idea is good, it avoids small fluctuations from triggering the circuit, but getting it to work over a wide dynamic range may be difficult, and even some of the more expensive examples advise using compression. However if we are resigned to using compression then why not make that the high precision part and use a fixed level hysteresis to detect the signal? That however has a problem how to deal with highly assymmetric signals, a fixed symmetrical hysteresis level needs equal positive and negative signal peaks, so we need assymmetric hysteresis and compress based on just one polarity to take care of that. The variable tracking hysteresis solves that problem at least.
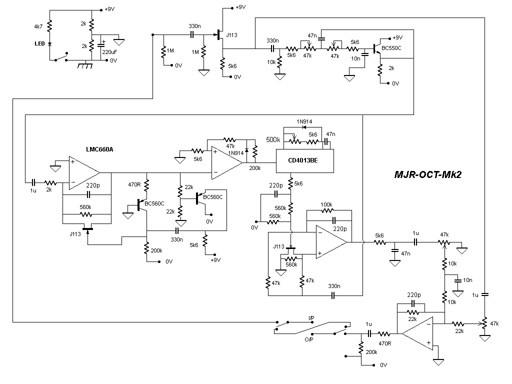
Another of my ideas, a low-pass tracking-filter to extract the lowest frequency component, using a Maxim 5th order switched capacitor elliptic filter. Putting such a filter in a feedback control loop may however be asking for trouble.I built one early version of the compression plus fixed hysteresis circuit and it worked well enough, but the board size was inconveniently large, so I worked out a simplified and smaller version using just 2 ICs and a few discrete transistors, and that worked about as well, so that is the final version. I call it the MJR-OCT-Mk2. The compression is just a part of the frequency detection circuit, the original guitar signal and added bass remain uncompressed at the output, so the dynamic range is preserved.

I hesitate to recommend the design, I have only built one, and any circuit using jfets may have unexpected problems with different samples having significantly different characteristics. At least try to use the Fairchild versions of the J113, from previous experience those from other manufacturers may differ widely, the old ONSEMI data sheet even shows different pin connections, with drain and gate reversed.
The input signal passes through a variable low-pass filter prior to the compression and detection, and next is the frequency response of this plus the high-pass effect of two coupling capacitors. The minimum and maximum bandwidths are shown. The standard guitar frequency range is around 80Hz to 1kHz. The slightly odd wide bandwidth response was unintended, I was trying to get good attenuation of higher frequencies in the narrow bandwidth case so used a higher Q filter, but guitars tend to have higher bass output needing some equalisation, so it's maybe not a bad response, and it appears to work ok in practice. It does have some effect on the final output because this is the signal multiplied by the square wave to produce the added bass. The narrow bandwidth setting is perhaps the more predictable if just adding a lower octave to the bass notes is the aim.

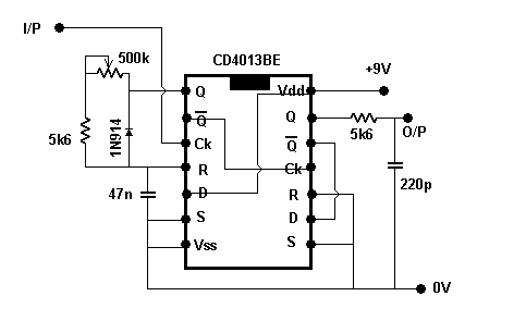
The circuit around the CD4013 dual D-type bistable is shown in more detail next. One half is used as a 'non-retriggerable' monostable to set a maximum frequency for the added bass, which is something not entirely predictable, but is included just to be different to all the other octaver designs, and does give some added protection against rapid multiple triggering. With higher frequency signals the added bass may then be the input frequency divided by 4 or more rather than 2. I made the monostable pulse duration variable and some experimentation is needed to see the range of effect. The fixed hysteresis plus compression may also be unique, I have found no other examples doing this, but there are really only two simple options, either vary the switching levels to match the signal level or change the signal level to match fixed switching levels. The second half of the CD4013 is used as the binary divider to give the lower octave, and this drives what is in effect a multiplier and is multiplied by the filtered input signal so that the added bass signal tracks the signal level, and fades at the same rate. That is an almost universal solution, so the resulting sound is probably widely acceptable.

Here is the case used, a Hammond 1590BBS available from CPC in the UK, and measuring 120x94x38mm. The holes are a variety of sizes, but can all be drilled with a single 'step drill bit'. I bought the set shown, but only the one on the right is needed, covering 3 to 12mm diameter in 1mm steps. An electric cordless screwdriver I found is better than a high speed drill at least for this sort of aluminium, where high pressure and low speed are better. The titanium nitride coating is allegedly not suitable for aluminium, but worked ok for a single case. The hole for the LED is an exception, for my chosen LED it is 2.5mm dia. I also drilled all the other holes initially at 2.5mm to get them accurately positioned before resorting to the step drill. Another 2.5mm hole is needed to bolt on an earthing tag to connect the case to a 0V point on the board.

Here is the board, tested first with a 9V battery supply, then fixed in the case. Most 'stomp boxes' have the rotary controls on the top surface, but I had problems getting vertical mounting pots so they are on the end. Anyway, they are called 'stomp boxes' for a reason, and a heavy boot on the top could do some damage if anything more than the push switch is mounted there, so I don't entirely regret being unconventional. The pots are in 16mm dia cases, anything larger will not fit on the board.
The pots, knobs, sockets and 3p-2w push switch were all bought from a UK eBay seller LED-Essential but the same or similar parts are widely available. The power socket is for a standard 2.1mm 9V adaptor with tip negative, sleeve positive, as used by Boss and others. I also bought a battery connector with wired plug, to have the option to use battery power, but found the polarity is reversed, so I had to cut the wires and reverse them, so take care to check the polarity of either mains adaptor or battery connector. A good safety precaution is to add a rectifier in series with the power input socket to protect against polarity reversal.

Here it is wired up and ready to go.

Here is a link to the board design page with component layout diagrams. I used an etch-resist pen for my own board, so these layout diagrams are untested, but I don't see any obvious errors. octaver board.