Again, a warning that this page includes untried ideas, and anyone trying these 'improvements' may encounter problems.
Adding Feedforward.
There are at least two simple ways to apply feedforward distortion nulling to the original MJR-7 amplifier, one being to amplify and invert the signal at the input transistor emitter and then add this to the amplifier output. This has the advantage of being able to null virtually all the amplifier distortion. If most of the distortion we want to reduce is added by the output stage, as is often the case with a class-B or class-AB amplifier, then the method shown next is a little simpler, requiring only one additional transistor to make the emitter-follower driver stage able to drive a lower impedance without reducing open-loop gain excessively.
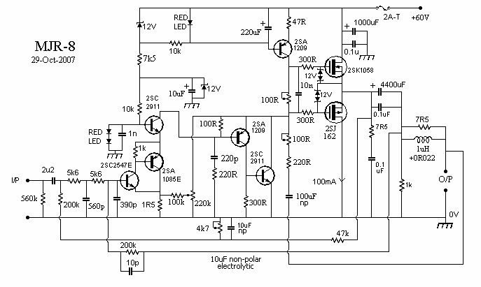
Suppose the distortion at the output of the original MJR-7 was 0.0002% at 1kHz. Most of this will be caused by output stage non-linearity, and the effect of the feedback will be to apply a signal to the input of the output stage sufficient to cancel most of the open-loop distortion at the output. If we measured the closed-loop distortion at the input of the output stage it would be something like 2%, around the same level as the open-loop output stage distortion. The really useful thing about this 2% distortion is that if the input and driver stages are linear it will be identical to the output distortion except for being ten thousand times greater, and also inverted. This is exactly the sort of thing we need if we want to apply error feedforward. Connecting a resistor, about 1k, at one end to the driver stage output, and at the other end to the output after the inductor will feed forward an opposite phase error signal, and will give output stage distortion nulling if the inductor has a small series resistance, about 0.1ohms, and is increased to about 3uH to compensate for falling driver stage gain at higher frequencies. With D applied to the load via 0.1ohms and -10,000D applied via 1k the distortion reaching the load will be zero.
This is more or less the same method used in the Quad 405 'current dumping' amplifier, just another way of looking at it. The Quad version used a feedback capacitor to accurately define the gain of the driver stages rather than use the open-loop gain as in my example. (The open-loop gain is not exactly predictable, so for accurate nulling a trimmer would be needed for the feedforward resistor.) To work well we need input and driver stages with distortion lower than the output stage - not too difficult - and a driver stage with low output impedance so that the non-linear input impedance of the output stage adds little further distortion.
In practice a larger output inductor will pick up more distortion from stray magnetic fields, and without careful layout could even add more distortion than we started with. The damping factor will also be reduced. Using a higher current cfp driver stage and reducing the feedforward resistor we can reduce the inductor and its series resistance.
Any amplifier using negative feedback round a loop including the output stage can in principle use this technique. Output stage distortion is reduced at its output and increased at its input as the feedback is increased, though not by the same factor. Unless very high feedback loop gain is used the feedforward resistor needed may have an inconveniently low value, and a high driver stage current could then be needed to drive this resistor. The Quad 405 used a 3uH inductor as in my example above, but also used a 47R feedforward resistor and a driver stage current of 50mA.
Here is a possible first version of the MJR-8.

The input and driver stages have an open-loop frequency response -3dB at about 5kHz, and to maintain nulling below this frequency we can add a 0.022 ohm resistor in series with the 1uH output inductor. It is inconvenient to make either this series resistor or the inductor itself adjustable, so the distortion nulling is done by two variable resistors. The 100R in series with 220R adjusts nulling at high frequencies, but low frequency nulling is a bit more difficult. One possibility is to add low level variable positive feedback to the input stage, which can move the -3dB frequency slightly lower to match the output inductor and resistor. This is done by the 220k preset.
Having two more adjustments to make may seem like a major difficulty, with distortion already below -100dB measuring an even lower level is not easy, but the nulling is only intended to cancel output stage distortion, so it appears that adding an input signal direct to the output stage and listening to the output, e.g. with sensitive headphones, we could adjust for accurate cancellation. Such a signal could be added to a mosfet gate after its series 300R resistor, but the effect will be reduced by the overall negative feedback, so it may not be so easy in practice.
Output Inductor.
I have a formula to calculate the inductor value, but previous experience suggests that this is seriously inaccurate, so some experimentation will be needed :
L (uH) = D2N2 /(L + 0.45D) for N turns, dia. D, length L (metres).Design Problems.
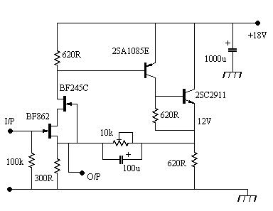
In the first diagram on this page I took the output distortion before the inductor to be D, and this is total closed-loop distortion. The distortion fed back to the input of the amplifier is then divided by 20 because of the feedback network. This is only correct when the signal source has zero impedance, so in practice there will be a correction needed to compensate for this. The nulling must therefore be adjusted with the correct source impedance, and that impedance must remain unchanged to maintain minimum distortion. With my own amplifiers I take the input direct from the volume control, which connects direct to the CD signal source (on the principle that 'the best pre-amp is no pre-amp'). This unfortunately makes the source impedance variable, and so the distortion nulling will only be accurate at one or two volume settings. A solution is to add a unity gain buffer to the input. On the plus side we can then reduce the impedance of the feedback components, and then the noise level, although not excessive to start with, will reduce further. As with all my previous designs the priority is to reduce crossover distortion, there being no point worrying about low levels of second or third harmonic distortion, so the buffer need not be designed for the ultimate in low distortion figures.
Here is an example of a unity gain buffer. There are many possible circuits, and some available as integrated circuits, but most have the disadvantage of needing two supply rails if a direct-coupled input is to be used. The circuit shown next has a jfet input and a single supply rail. At first sight it may seem that the output is taken from the wrong point, but with this arrangement the electrolytic and preset are kept inside the feedback loop to reduce any distortion they may add. Although the input is direct-coupled any dc input should be kept low.
This would probably work, but has a few disadvantages. For example, the power amplifier has a noise level which is adequate, but not as low as can be achieved with non-inverting circuits, and using a buffer adds yet more noise. The idea mentioned earlier to reduce the feedback and input impedances of the power-amp may be enough to avoid increasing total noise. Jfets are fairly wide tolerance devices, and so the 10k preset is needed to set the 12V level shown in the diagram. The distortion contribution will be primarily second harmonic, and therefore relatively unimportant. A low-pass filter at the input may be a good idea, and there are a few lower noise jfets, though some of the most popular are a little expensive and have doubtful long-term availability.