Guitar Effects: Dual-Notch 'Phaser'.
A flanger effect adds a series of notches in the frequency response which can be modulated so that they scan up and down some frequency range. Using a time delay can give a long series of notches, but if a smaller number of notches, maybe just 2 or 3, is acceptable then there are alternative circuits not needing a time delay. This is often done using a number of voltage controlled all-pass filters to achieve a limited range of equivalent time delay. The result is generally known as a 'phaser' rather than a 'flanger'. That seems to need 4 filters in series to achieve 2 notches, and if we use jfets to control the filters we need 4 fairly well matched. A possibly easier alternative is to forget about time delays and just design variable notch filters. I remember an example of a variable notch filter I saw published long ago, which just needs a single jfet for each notch, so for 2 notches we only need to match 2 jfets. The circuit for a single notch is next, based on a circuit idea by R.J.Harris, published in Wireless World May 1973 page 253 as a 'Simple tunable notch filter'.

A simulation shown next confirms that a pair of these filters will work for 2 notches. This certainly no longer qualifies as a 'flanger', and maybe not even a 'phaser', but the effect should be at least similar to a phaser.

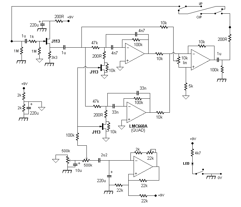
A complete practical circuit needs little more than a quad op-amp and two matched jfets, plus resistors and capacitors. The 10k control at the input of the output opamp allows adjustment from a dual notch 'phaser' at one extreme to dual peaks at the opposite end, then possibly similar to a waa-waa effect rather than a phaser, and at the mid-point just twin peaks alone. The modulation oscillator has a frequency control, the other two controls adjust modulation range and adjustable mid-range level which also helps match the jfet characteristics.

And here are some pictures of my own board layout and construction. It was one of those constructions where modifications and adjustments were needed, so it was a bit messy, with cut tracks and components added:


